| 白山市浑江区水利局行政处罚流程图(一般程序) |
| 发布时间:2024-08-23 信息发布人:浑江区水利局 |
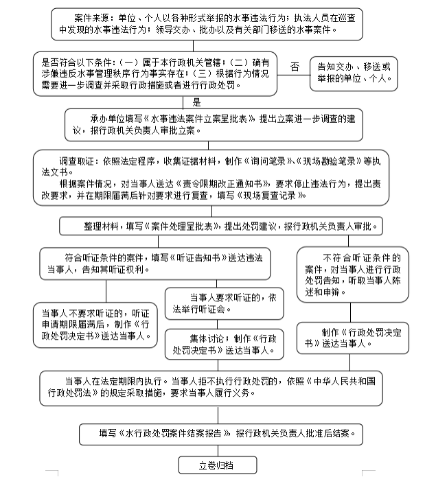
白山市浑江区水利局行政处罚流程图(一般程序)
初审:潘姝屹 复审:马志会 终审:管长清
|
| 白山市浑江区水利局行政处罚流程图(一般程序) |
| 发布时间:2024-08-23 信息发布人:浑江区水利局 |
白山市浑江区水利局行政处罚流程图(一般程序)
初审:潘姝屹 复审:马志会 终审:管长清
|