当前位置:
首页
>
浑江区行政法信息公示
>
行政执法部门
>
农业农村局
>
事前公示
返回首页
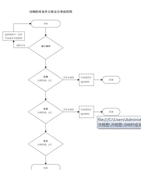
动物防疫条件合格证办事流程图
发布时间:2022-03-14 信息发布人:浑江区农业农村局
初审: 复审: 终审:
主办:白山市浑江区人民政府 版权所有
吉ICP备09001964号
网站标识码:2206020001
吉公网安备 22060202000170号